






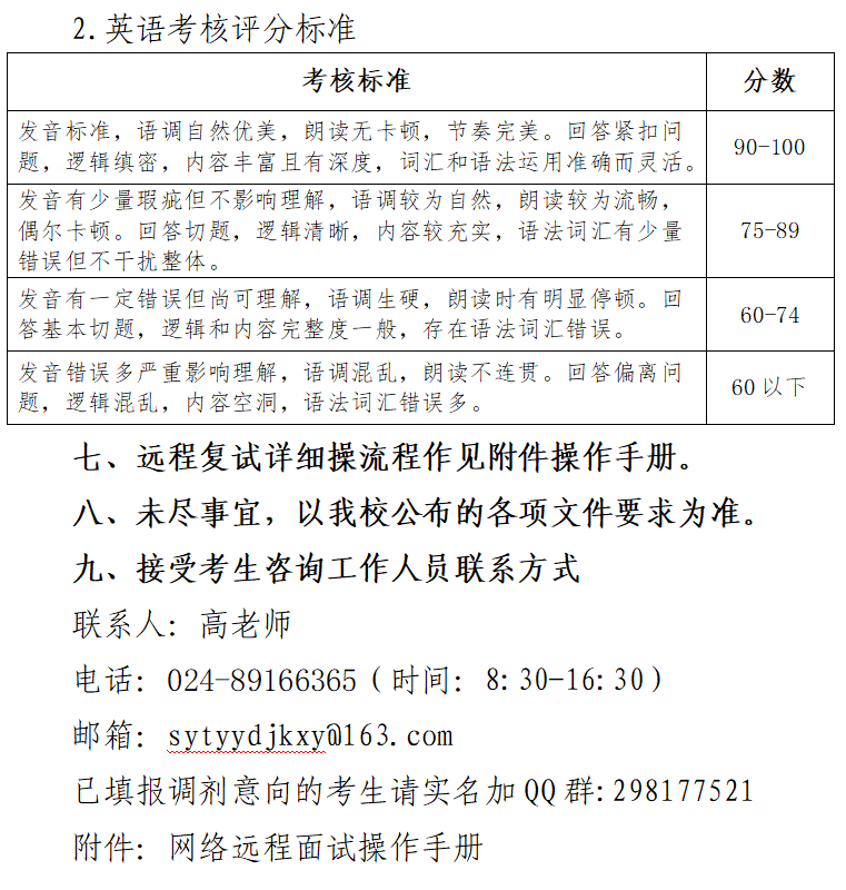
附件:
运动健康学院硕士研究生招生复试网络远程面试操作手册
我院体育教育训练学(运动心理理论与方法方向)、应用心理硕士使用研招网“招生远程面试系统”。请考生提前准备考生端远程面试所需设备、设施。
一、远程网络复试系统
(一)首选系统:招生远程面试系统
(https://bm.chsi.com.cn/)
(二)备用系统:腾讯会议视频系统
二、复试设备及环境准备
(一)设备准备
学信网远程面试系统(考生端)设立双机位考场。
1.第一机位(电脑/手机)、第二机位(手机)
操作系统为Windows或Mac,无硬性硬件要求,原则上系统能流畅运行、无频繁卡顿即可;需自带或配有功能正常的摄像头、麦克风、扬声器;手机为常见智能机,可正常使用视频社交功能;保证设备电源稳定、电量充足,建议连接充电器。
2.浏览器/APP
(1)电脑:首选系统使用最新版本Chrome浏览器;备份系统使用“腾讯会议视频系统”。
(2)手机:首选系统下载学信网APP,允许APP使用摄像头、扬声器、存储空间、网络等权限,以保证正常进行实人验证;备份系统腾讯会议视频系统。
3.外设
摄像头、麦克风、声音设备(音箱、耳机),如第一机位使用的笔记本电脑自带以上外设可无另外准备。
4.网络
有线宽带网、WIFI、5G网络等至少两种网络条件,网络通信良好,能满足视频连线要求。建议使用网线直连电脑的上网方式避免卡顿掉线。
(二)环境准备
1.环境布置
(1)须在封闭安静的房间独立进行远程面试;
(2)复试房间内除本考生不能有其他任何人员;
(3)除复试要求的设备外,房间其他电子设备必须关闭。

2.设备摆放
(1)一机位
一张桌子、一台电脑或智能手机、身份证。
电脑登录学信网远程复试平台。
摄像头正对考生,复试过程中全程开启。
复试过程中,设备除连接登录学信网远程复试平台外不允许再运行其他网页或软件。
桌面禁止放置除电脑、摄像头、鼠标键盘、黑色签字笔和空白A4纸外其他物品。

(二)二机位
一部手机一张桌子或架子。
手机作为远程面试云监考及备用设备登录视频会议软件,复试全程开启。
摄像头需摆放在考生侧后方,建议距离考生背面约1米,与考生后背面成45度角,可以录制到考生侧面及一机位屏幕。
复试过程中,设备除连接登录复试平台外,不允许再运行其他网页或软件,保证复试录制过程无因干扰中断。

3.出镜说明
不允许过度修饰仪容,严禁复试过程中遮挡耳部,复试开始前须配合考官检查耳部及四周环境。
不得佩戴帽子、头饰、头发不得遮挡面部。
不得佩戴墨镜、口罩。
穿着得体。
正面电脑摄像头,保证视频中面部图像清晰。
建议考生距离主设备摄像头约50-60厘米。
主设备视频中考生界面底端始终不得高于胸部。
考生双手全程在主设备视频录像范围。
中途不得擅自离场。

三、复试流程
(一)注册登录
登录招生远程面试系统,考生使用学信网账号登录。登录后,请认真仔细阅读学信网用户协议和隐私政策,勾选“同意”方可进入系统。
(二)实人验证
登录系统须进行实人验证,使用“支付宝App”或“学信网App”进行验证。系统平台将实行“人脸识别”“人证识别”并进行综合比对,通过后方可进入候考室等待。考官邀请考生进入面试间后,将对考生个人资料和人脸识别信息进行再次比对。
(三)综合面试
考生于复试当日早8:00经远程面试系统进入检录,每考场于8:40开始首位考生复试。复试形式为综合面试。
四、突发情况应对
(一)考生端网络故障。复试过程中,如遇网络或信号等原因造成的通信效果不佳或中断等故障时,请首先检查自己的设备和网络环境,若在30秒内重新登录上可继续考试,否则将进入暂缓名单。
(二)面试系统故障。若研招远程面试系统故障,我校会安排老师及时联系考生,按照突发情况预案,启动备用腾讯会议系统进行妥善处理,确保考生完整参加面试。
(三)紧急通讯联络。请考生保持报考时登记的手机号码24小时畅通(建议考生另外准备用于通讯联络的手机,只有在突发情况时才能开机),如报考时填报的手机号码已更换,应提前告知我院。
(四)紧急联络内容。我院安排老师与考生面试期间进行联系,仅限于有关面试流程安排的告知和产生突发情况时的联络,不涉及任何关于转账、付费等内容,请考生鉴别来电和信息,谨防受骗。
(五)成绩确认。我院对所有参加面试考生的评分都是基于对考生的完整面试过程以及清楚理解考生作答的基础上完成,确保每位考生的权益得到保障。考生成绩如有异议,我院将调取录像以考生面试时最终确认成绩为准。
五、注意事项
(一)诚信复试。考生须知晓:在法律规定的国家考试中,组织作弊的行为;为他人实施组织作弊提供作弊器材或者其他帮助的行为;为实施考试作弊行为,向他人非法出售或者提供考试的试题、答案的行为;代替他人或者让他人代替自己参加考试的行为都将触犯刑法。在复试过程中有违规行为的考生,一经查实,即按照规定严肃处理,取消录取资格,记入《考生考试诚信档案》。入学后3个月内,我院将按照《普通高等学校学生管理规定》有关要求,对所有考生进行全面复查。复查不合格的,取消学籍;情节严重的,移交有关部门调查处理。
(二)复试是国家研究生招生考试的一部分,复试内容属于国家机密级。复试过程中禁止拍照、录音、录像、录屏和截屏,禁止将相关信息泄露或公布;复试全程只允许考生一人在面试房间,禁止他人进出。若有违反,视同作弊。
(三)信息发布渠道声明。我校所有关于研究生招生考试的信息均以中国研究生招生信息网、沈阳体育学院研究生院网站、运动健康学院官网以及“沈体研究生院”微信公众号公布的为准,我校未授权任何社会机构、个人及网站发布研究生招生考试相关信息,未举办任何考试培训班,也未委托任何培训机构开展复试培训工作。敬请各位考生通过以上提供的官方渠道查询各类信息,谨防上当受骗。